第十六届中毒及危重症救治全国研讨会
2025年四川省预防医学会中毒控制分会学术年会
(第三轮通知)
为了推动全国临床中毒与救治事业发展,探讨中毒与救治关注热点问题,交流新成果、新技术和新进展,由中国毒理学会中毒与救治专业委员会主办,四川省预防医学会中毒控制分会和四川大学华西第四医院承办,军事科学院军事医学研究院和天津市环境与食品安全风险监控技术重点实验室协办的“第十六届中毒及危重症救治全国研讨会”、“2025年四川省预防医学会中毒控制分会学术年会”将于2025年9月12—15日在四川成都举办。
会议将以“医防融合创新:引领中毒救治新时代”为主题,聚焦中毒学科的前沿热点问题以及国家大健康战略的重大需求,邀请众多国内中毒与救治领域的知名专家学者、青年科技工作者、临床医生护士分享其最新研究成果,旨在增进中毒及危重症救治相关领域从业者交流合作,提高广大同行对中毒性疾病及其危重症的认识和应急处置能力。会议将设立主旨报告主会场和多个专题分会场,若干中毒学热点专题将在会议期间得到深入的探讨和交流。此外,会议还设置“中毒病例及科研成果青年报告会”、“CRRT技能大赛”、“中毒背囊化快反小分队应急处置(实景工作坊)竞赛”、“壁报交流”等环节。我们热忱欢迎广大中毒临床救治、中毒检测、预防控制、卫生应急相关人员等积极参与,共同推动中毒学事业的发展。
一、会议组织
主办单位:中国毒理学会中毒与救治专业委员会
承办单位:四川省预防医学会中毒控制分会、四川大学华西第四医院
协办单位:军事科学院军事医学研究院、天津市环境与食品安全风险监控技术重点实验室
二、会议主题
医防融合创新:引领中毒救治新时代
三、时间地点
时间:2025年9月12日至15日
地点:四川省成都市祥宇宾馆(成都市武侯区新南路103号,地铁3号线磨子桥站A出口直达宾馆负二楼)。
四、会议学术委员会
大会主席:谢剑炜
大会副主席:张国强、杨立山、柴艳芬、邵 兵、梁子敬、李国强、陆远强、
李湘民、张劲松、潘 杰、沈 江、杜 宇
大会秘书长:张劲松
学术委员会主任委员:谢剑炜
学术委员会顾问:邱泽武、孙承业、刘 志、王伯良、史继学、张文武
学术委员会委员(按姓氏拼音排序):
宾文凯、卜 迁、柴艳芬、曹 钰、杜 宇、代凯利、高恒波、高志贤、
郭 磊、黄振烈、黄 秀、菅向东、蒋绍锋、赖 燕、兰 超、李国强、
李湘民、李 毅、梁子敬、刘 伟、柳月珍、李 钟、李永新、陆远强、
卢中秋、孟庆义、聂时南、牛 明、彭 艾、彭晓波、彭莉君、邵 兵、
宋亚琪、孙 昊、田小溪、田英平、汪 茜、王瑞兰、王永安、王永义、
王国蓉、肖 敏、谢剑炜、谢林伸、徐春生、徐 华、许树耘、杨立山、
杨蓉佳、姚卫海、姚于勤、余成敏、张国强、张剑锋、张劲松、张 晶、
张 凌、张希洲、张晓迪、周 宁、周 平
组织委员会主任委员:杜 宇
组织委员会委员(按姓氏拼音排序):
杜 宇、冯 丹、何松柏、胡雯思、姜文华、刘艳芹、刘君钊、李 钟、
李桐瑶、李 金、罗林娜、马 波、彭江梅、荣 霞、孙 昊、石 林、
石汇敏、苏松林、孙国康、汤海波、王文思、王 娜、王超成、徐 华、
向仕钊、肖 瑶、严葛丽、杨明洋、杨旭堃、杨 萍、杨海群、袁 英、
张劲松、张 静、郑 春、朱 文
六、会议内容
会议设大会报告、专题报告、壁报交流、技能操作、病例演讲、应急处置队伍竞赛以及继续教育课程,同时开展青年报告评选活动。会议内容主要包括(但不限于)以下:
1.中毒救治前沿技术及进展
2.中毒临床救治
3.中毒疑难危重症案例
4.中毒诊断与毒物检测技术
5.毒理学及临床研究
6.有毒生物
7.中毒危重症护理
七、会议日程

八、特邀大会报告人(按姓氏拼音排序)
陈早早 东南大学教授
何 松 军事医学研究院研究员
李武军 南京大学教授
刘飞龙 香港大学深圳医院急诊科主任、主任医师
陆远强 浙江大学医学院附属第一医院急诊科主任、主任医师
孟庆义 解放军总医院第一医学中心主任医师、教授
潘 杰 四川大学华西公共卫生学院/华西第四医院常务副院长、教授
彭 艾 同济大学附属第十人民医院主任医师、教授
邱泽武 解放军总医院第五医学中心原中毒救治科主任、主任医师、教授
谢剑炜 军事医学研究院研究员、首席专家
姚永明 解放军总医院医学创新研究部转化医学研究中心主任、研究员
张国强 卫健委中日友好医院急诊科主任、主任医师、二级教授
张 凌 四川大学华西医院肾脏内科副主任、主任医师、教授
九、青年报告会及壁报交流
为了提升医疗机构中毒救治能力,为急危重症领域青年医师和学者提供学习交流的平台,培养青年医师和学者中毒临床诊治思维,提升中毒科研创新能力。此次会议期间将举行“灌助新生”全国青年医师中毒病例及科研成果青年报告会。组委会将根据投稿摘要择优选择口头报告,对优秀病例和成果将邀请于9月12日下午参加在成都举办的线下青年报告会。届时组委会将组织专家评选青年报告5名,青年壁报10名,并颁发证书。欢迎广大青年学者及研究生积极投稿。人员范围:全国各级医疗机构、大学和科研院所的青年医师或科技工作者,年龄35岁(含)以内。
报告要求:被邀请演讲报告以PPT形式呈现,中毒病例报告需提供完整展现病例救治过程、诊疗思路及依据;中毒科研成果报告提供清晰的研究目的、材料与方法、结果和结论等。每位选手病例演讲时间为10分钟,答辩时间为5分钟,评委将根据病例编撰、病例演讲、科研思维、答辩情况、综合表现等多方面进行现场打分,最终决出青年报告获得者,并颁发证书。
壁报要求:制作规格,宽90 cm;高110 cm;张贴地点,成都祥宇宾馆2-3层;张贴时间,2025年9月12日19:00—14日12:00前;撤展时间,2025年9月14日14:00前。届时请壁报作者在会务人员引导下自行到壁报展区张贴。
十、中毒技能竞赛
1.中毒血液净化知识与技能大赛
为进一步推动中毒及急危重症学科发展,提升急危重症医护人员CRRT技能水平,会议特举办CRRT技能大赛。比赛内容为CRRT的操作全流程(机型为费森尤斯,模式为CVVHDF+HP),包括开机、预充、上机、调整参数、下机等。比赛分为初赛、决赛两部分。初赛:线上视频技能展示,由专家遴选后,进入决赛。决赛为线下比赛:包括理论及现场技能展示。参赛单位及人员:全国各级医疗机构急危重症医护人员,单位报名参赛,限制一组参赛人员参赛(2人一组)。报到时间:2025年9月12日08:00—12:00;现场比赛时间:9月12日14:00—18:00。
2.中毒背囊化快反小分队应急处置(实景工作坊)竞赛
为了提升各基层单位中毒应急处置能力,会议特举办中毒背囊化快反小分队应急处置(实景工作坊)竞赛。竞赛内容:演示快反小分队进行突发中毒事件的院前救治策略;中毒现场的分区及分诊策略;实际演练化学中毒的现场防护服的穿脱及伤病员洗消;院前中毒急救背囊和解毒药品的使用等。此次竞赛经验将创建“四川模式”的中毒快反小分队背囊化处置实践;同时观摩人员可在演播厅全程观看竞赛实况,听急救专家现场点评。参赛单位及人员:各级医疗卫生机构医务人员,院前急救人员为主,以各个单位为小组,每个参赛单位5人为一组;共6组;需提前报名。报到时间:2025年9月12日08:00—12:00;现场比赛时间:9月12日14:00—18:00。
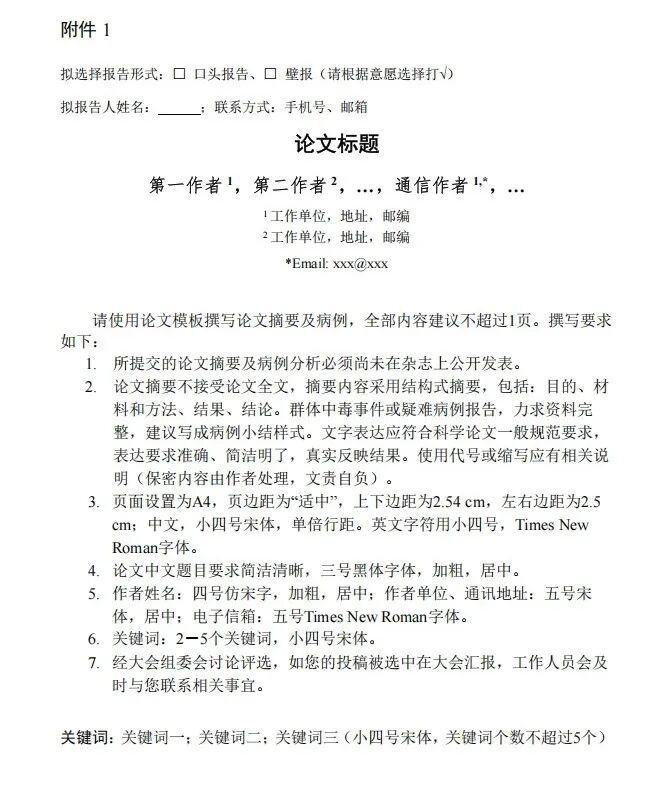
十一、会议征稿
本次会议将征集与上述会议内容相关的论文摘要及病例报告等。格式及要求见附件1。论文摘要及病例分析投稿请发至邮箱zhangjing.gogo@163.com,并注明邮件主题“2025中毒救治投稿”。
投稿截止时间:2025年8月30日
投稿联系人:张静,18349291152
十二、会议注册及费用

1.参会代表的差旅费和住宿等费用自理。
2.学生代表指博士生、硕士生和本科生,注册时需出具有效学生证或单位相关证明。
3.本地参会人员是指四川省内仅参加四川省预防医学会中毒控制分会学术年会的代表。
4.申请中国毒理学会会员,请直接登录学会官网(www.chntox.org),进入左下角“会员之家”,点击“申请入会”,填写个人信息申请入会,并完成会费缴纳;个人会费四年一次缴纳:200元/4年/人;终身会员费:600元/人。
5.建议在电脑端通过会议网站(http://cstmeeting.chntox.org/meeting/85)“第十六届中毒及危重症救治全国研讨会” 链接下的“在线缴费”缴纳费用。
6.在线缴费后,请在网站自助开具增值税电子发票(普票)。凡已开据会议发票的,将不能办理退费手续。
7.凡已交费的参会代表因故不能参会者,于2025年9月5日之前向会议提出申请,将全额退款。2025年9月5日及之后将不再退款。
8.银行汇款:中国毒理学会汇款账号
开户行:中国毒理学会
开户银行:中国工商银行北京市永定路支行
账号:9558850200000851399
转账备注:中毒救治+姓名

十三、酒店住宿
会议住宿安排在成都祥宇宾馆,房间标准:标间420元/间(含早),单间470元/间(含早),酒店单间数量有限,本着“先到先得”原则预定。因酒店没有网上预定系统,特设置酒店预定接龙链接,请扫描以下小程序码填写个人预订信息。请在2025年8月30日18:00前完成预定,8月30日后预定请直接与酒店联系,预定电话:028-8555111-8122。成都市祥宇宾馆地处市中心,方圆1公里范围内有全季、亚朵等经济型酒店可供选择。

十四、继续教育学分
完成本次会议将授予国家级I类继续教育学分4分,2025-10-01-068(国)
十五、大会联系人
会议注册 刘艳芹 13161068600 杨明洋 18284536806 会议稿件及壁报 张 静 18349291152 荣 霞 15108339544 向仕钊 13438480855 住宿及交通咨询 倪经理 18161220579 会议赞助 刘艳芹 13161068600 | 中毒应急处置竞赛 石 林 15828102849 杨旭堃 13882226161 CRRT技能大赛 彭老师 13550131465 王老师 13438479253 王老师 18482110607
|
中国毒理学会中毒与救治专业委员会
2025年7月9日
版权所有:中国毒理学会 北京市海淀区永定路88号 邮编:100039 电话:+86-010-68183899
京ICP 备13002039 技术支持:北京中捷京工科技发展有限公司(010-88516981)